Instance Verification Kit (IVK)

spin lock @ [15838+40+/linux-3.19-rc1/drivers/misc/sgi-xp/xpc_channel.c]
Instance Signature: lock

The Matching Pair Graph:


Function Name
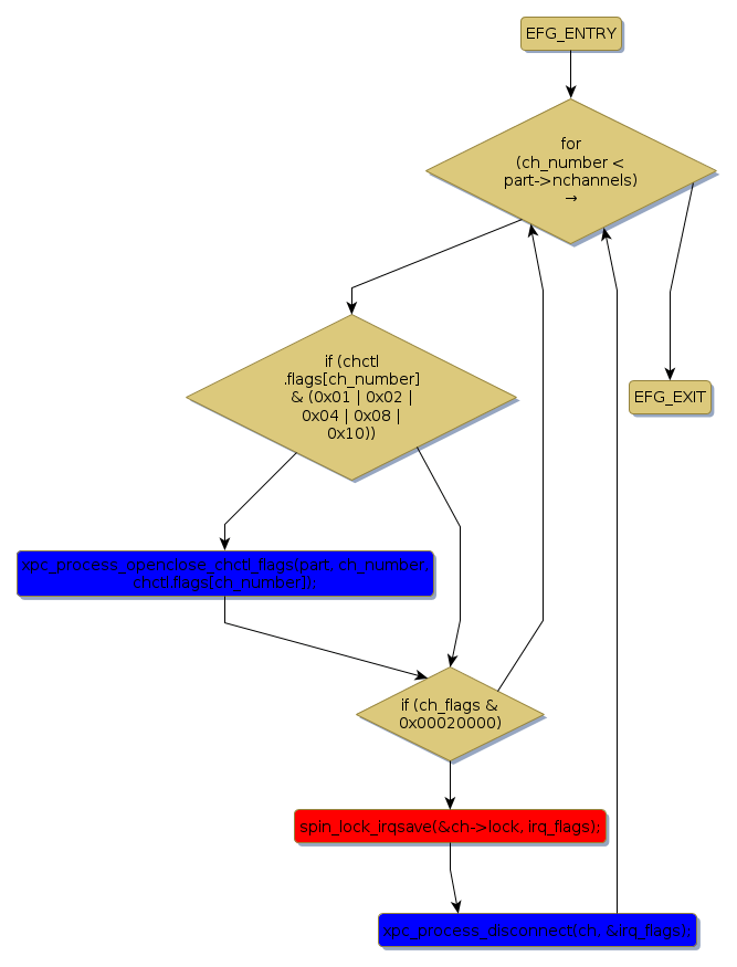
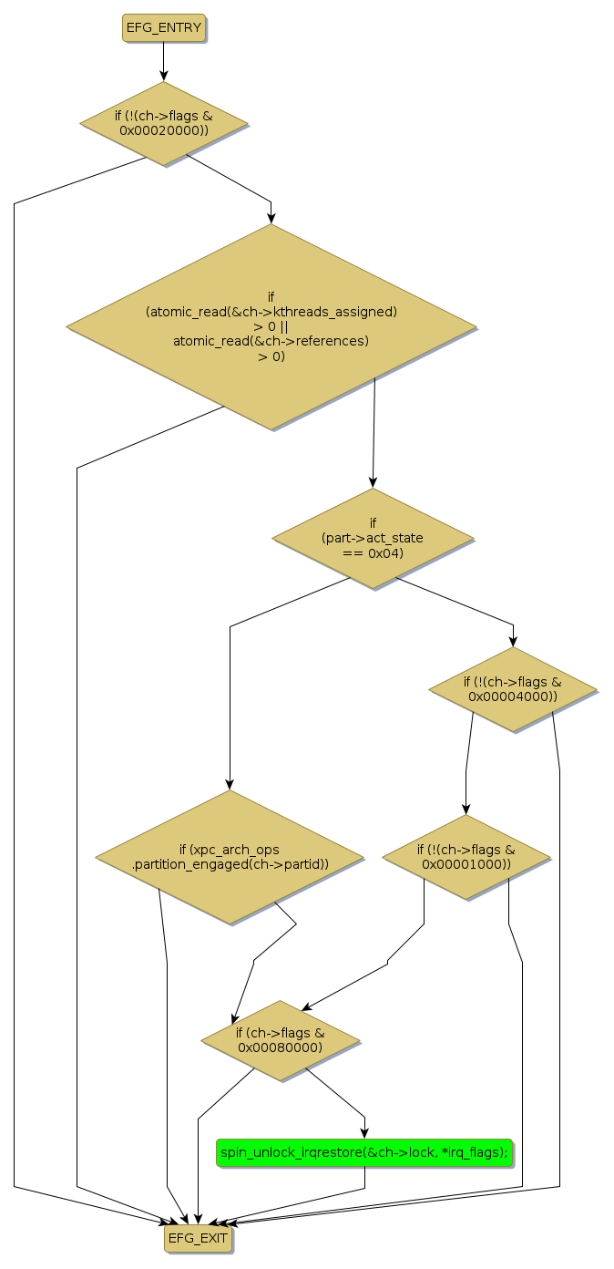
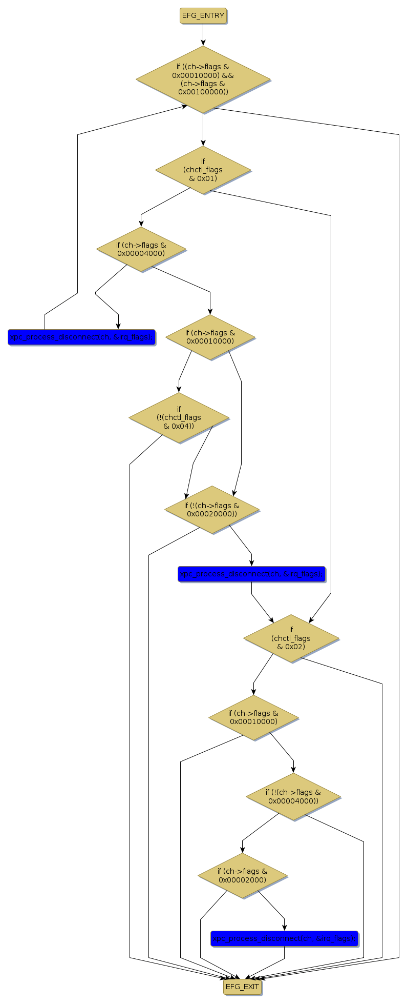
Control Flow Graph (CFG)
Events Flow Graph (EFG)
Source Correspondence
xpc_process_disconnect [1964+22+/linux-3.19-rc1/drivers/misc/sgi-xp/xpc_channel.c]
xpc_process_openclose_chctl_flags [4831+33+/linux-3.19-rc1/drivers/misc/sgi-xp/xpc_channel.c]
xpc_process_sent_chctl_flags [14906+28+/linux-3.19-rc1/drivers/misc/sgi-xp/xpc_channel.c]